2022年,司美格鲁肽Ozempic销售额高达84亿美元,为最畅销的降糖药,减肥版销售额也超过10亿美元,并都处于高速增长阶段。

华东医药等国内公司在开发司美格鲁肽的生物类似药。

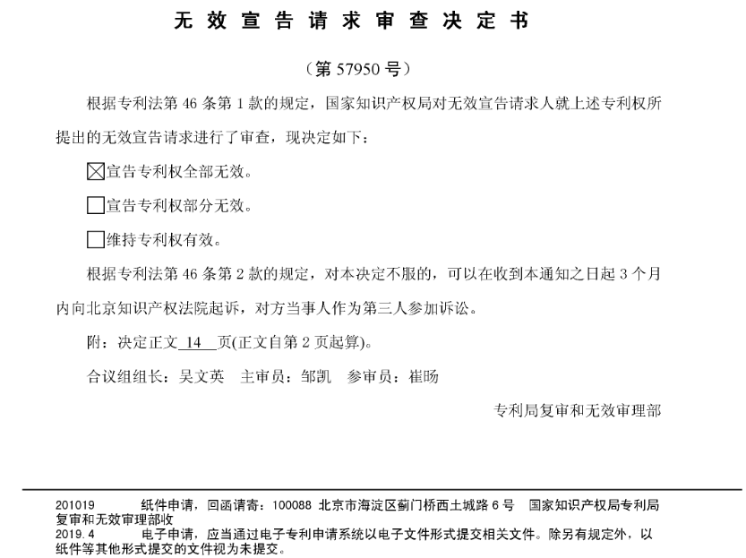
华东医药于2021年6月10日递交司美格鲁肽的专利无效申请,2022年9月5日,国家知识产权局判定司美格鲁肽核心专利CN200680006674.6全部无效。


国家知识产权局认为,权利要求保护了具体化合物,但说明书中仅记载了筛选方法,而未公开通式化合物任一化合物的具体实验结果数据。诺和诺德后续补充了实验数据,但该效果属于难以从原始申请文件中得到的技术效果。

从上述无效决定中可以判断,诺和诺德权利要求覆盖的较为完整,但出于保密等考虑并未在实施例中给出具体化合物的实验结果数据,华东医药以此为突破点无效了其专利。
诺和诺德在刚刚披露的年报中也提到中国专利正常于2026年到期,但已被国家知识产权局无效,诺和诺德已经就国家知识产权局的这一决定上诉至北京知识产权法院,后续将进入知识产权诉讼阶段。

2022年,国内GLP-1市场规模为58亿元人民币,同比增长132%,诺和诺德GLP-1产品在中国的销售额为37亿元,市场份额占到三分之二,其中利拉鲁肽15亿元,司美格鲁肽为22亿元。诺和诺德肯定不会轻易放弃这一庞大并处于高速增长的市场,专利诉讼的结果也决定了国产司美格鲁肽类似药能否在2026年前进入市场。
转自Armstrong生物药资讯